狂人小说
狂人小说
狂人小说概况
狂人小说简介
组织机构
现任领导
发展历程
历届领导
党群工作
组织机构
党建信息
规章制度
学院工会
关工委
党风廉政建设
校友工作
学科建设
学科概况
优势学科
硕士点
狂人小说 队伍
狂人小说 概况
教授风采
教师名录
兼职教授
团队建设
本科生教育
专业设置
培养方案
规章制度
实践实训
教学成果
研究生教育
培养方案
导师简介
研究生管理
培养资源
科学研究
科研概况
科研机构
科研动态
科研成果
学生工作
思政教育
学生党建
招生就业
团学天地
资助育人
心理健康
学子风采
交流合作
国际交流
国内交流
科学研究
当前位置:
狂人小说
>
科学研究
>
科研动态
> 正文
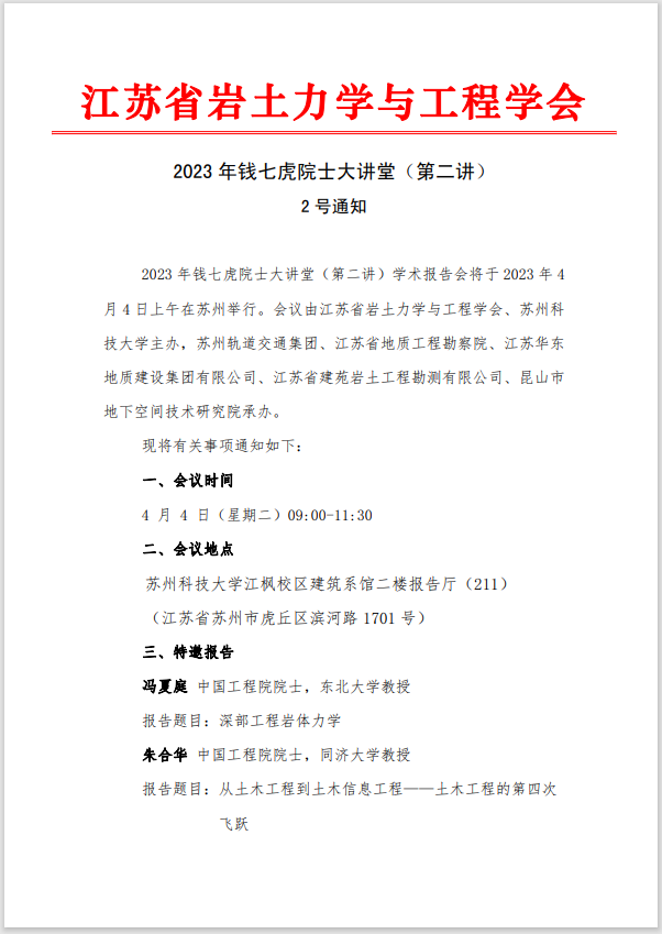
2023 年钱七虎院士大讲堂(第二讲)
作者:
发布日期:2023-03-31
浏览:次
报告日期:2023-04-04
时间:09:00-11:30
报告地点:狂人小说 江枫校区建筑系馆二楼报告厅(211)
主讲人:冯夏庭 朱合华
上一篇:
岩土材料屈服破坏及其数值极限分析方法
下一篇:
青年学者论坛(一)